Extra services#

Ingress Controller#

If you choose the Ingress Controller option when creating a cluster, an extra worker will be deployed in the cluster. It allows you to configure access to applications running inside the cluster through a single entry point. Create Ingress resource to make the service available via Ingress Controller.

The example below shows a cluster configuration with Ingress Controller Elastic IP: 185.12.31.21. It is required to grant access via http://185.12.31.211/example to the application, deployed in the cluster.

Example of the service configuration in a cluster
apiVersion: v1
kind: Pod
metadata:
  name: example
  labels:
    k8s-app: example
spec:
  containers:
  - name: example-app
    image: quay.io/coreos/example-app:v1.0
  imagePullSecrets:
  - name: regcred

---
kind: Service
apiVersion: v1
metadata:
  name: example-service
  namespace: default
spec:
  selector:
    k8s-app: example
  ports:
  - protocol: TCP
    port: 80
  type: LoadBalancer

To make your application available via http://185.12.31.211/example, you have to open the 80 port and create the configuration of Ingress:

Example of the Ingress configuration
apiVersion: networking.k8s.io/v1beta1
kind: Ingress
metadata:
  name: example-ingress
  annotations:
    nginx.ingress.kubernetes.io/rewrite-target: /
spec:
  rules:
  - http:
      paths:
      - path: /example
        pathType: Prefix
        backend:
          serviceName: example-service
          servicePort: 80
Example of the Ingress configuration
apiVersion: networking.k8s.io/v1
kind: Ingress
metadata:
  name: example-ingress
  annotations:
    nginx.ingress.kubernetes.io/rewrite-target: /
spec:
  ingressClassName: nginx
  rules:
  - http:
      paths:
      - path: /example
        pathType: Prefix
        backend:
          service:
            name: example-service
            port:
              number: 80

HTTPS setup on Ingress Controller#

This instruction will help to ensure security of services that process sensitive data, since HTTPS connections are an important part of a secure web service and guarantee data confidentiality and integrity.

In order to use HTTPS on your Ingress Controller, you need to have:

  • Domain name for Elastic IP, which was associated with Ingress Controller.

  • TLS private key and certificate.

In this example, we will complement the Ingress configuration from the above instruction.

To protect Ingress, specify a Kubernetes secret that contains the TLS private key tls.key and certificate tls.crt.

Example of the Kubernetes Secret configuration
apiVersion: v1
kind: Secret
metadata:
  name: tls-secret
  namespace: ingress-nginx
data:
  tls.crt: base64 encoded cert
  tls.key: base64 encoded key
type: kubernetes.io/tls

TLS will not work with the rule by default, so the following changes should be made to the Ingress configuration:

Required changes in the Ingress configuration
apiVersion: networking.k8s.io/v1beta1
kind: Ingress
metadata:
  name: example-ingress
  annotations:
    nginx.ingress.kubernetes.io/rewrite-target: /
spec:
  tls:
    - hosts:
      - "Your Domain"
      secretName: tls-secret
  rules:
  - host: "Your Domain"
    http:
      paths:
      - path: /example
        pathType: Prefix
        backend:
          serviceName: example-service
          servicePort: 80
Required changes in the Ingress configuration
apiVersion: networking.k8s.io/v1
kind: Ingress
metadata:
  name: example-ingress
  annotations:
    nginx.ingress.kubernetes.io/rewrite-target: /
spec:
  ingressClassName: nginx
  tls:
    - hosts:
      - "Your Domain"
      secretName: tls-secret
  rules:
  - host: "Your Domain"
    http:
      paths:
      - path: /example
        pathType: Prefix
        backend:
          service:
            name: example-service
            port:
              number: 80

After applying these configurations, you will be able to use the secure HTTPS protocol for Ingress Controller.

EBS-provider#

If you select the EBS-provider option when creating a cluster, the particular service will be deployed in the cluster. It allows Kubernetes to manage volumes in K2 Cloud and use them as Persistent Volumes. The service can operate with the existing volumes or to create them by itself.

The created volumes will be available in the Volumes subsection of the Storage section.

The EBS provider supports the following Kubernetes versions: 1.33.1, 1.32.5, 1.31.9 и 1.30.2.

To use volumes as Persistent Volumes in Kubernetes, you need to describe the following configurations:

  1. Storage class is a description of the Storage class. More information on the Storage class can be found in the official documentation.

  2. Persistent Volume is a description of the directly attached volume.

  3. Persistent Volume Claim is a request for Persistent Volume, describing the required volume parameters. If Persistent Volume with the same or better parameters is found, Kubernetes will use it.

Usage scenario for an existing volume in K2 Cloud#

To use an existing volume in K2 Cloud as Persistent Volume, specify ebs.csi.aws.com in the driver field and volume ID in the volumeHandle field:

Example of using an existing volume
apiVersion: v1
kind: PersistentVolume
metadata:
  name: static-pv
spec:
  capacity:
    storage: 48Gi
  volumeMode: Filesystem
  accessModes:
    - ReadWriteOnce
  storageClassName: ebs-static
  csi:
    driver: ebs.csi.aws.com
    volumeHandle: vol-9991C120
    fsType: xfs
  nodeAffinity:
    required:
      nodeSelectorTerms:
      - matchExpressions:
        - key: topology.ebs.csi.aws.com/zone
          operator: In
          values:
          - ru-msk-vol51

It’s important that in the nodeAffinity section (in the last line of the example above) is specified the availability zone, in which the volume was created. Also the volume and the instance must be located in one availability zone be, otherwise the volume couldn’t be attached to the instance.

To use this volume in the future, you just need to create a Persistent Volume Claim which appropriates parameters of the volume and to use it in the required resource. The storageClassName of this Claim must match the one specified in Persistent Volume.

Configuration example for creating the pod with a volume of more than 20 GiB
apiVersion: v1
kind: PersistentVolumeClaim
metadata:
  name: static-claim
spec:
  accessModes:
    - ReadWriteOnce
  storageClassName: ebs-static
  resources:
    requests:
      storage: 20Gi
---
apiVersion: v1
kind: Pod
metadata:
  name: app
spec:
  containers:
  - name: app
    image: centos
    command: ["/bin/sh"]
    args: ["-c", "while true; do echo $(date -u) >> /data/out.txt; sleep 5; done"]
    volumeMounts:
    - name: persistent-storage
      mountPath: /data
  volumes:
  - name: persistent-storage
    persistentVolumeClaim:
      claimName: static-claim

Scenario with creating new volumes#

To create the new volumes as Storage class specify ebs.csi.aws.com in the provisioner field. In the parameters field you may specify parameters for the created volumes:

Parameter

Valid values

Default value

Description

csi.storage.k8s.io/fsType

xfs, ext2, ext3, ext4

ext4

File system in which the new volume will be formatted

type

io2, gp2, st2, st3

gp2

Volume type

iopsPerGB

IOPS per gibibyte. Required for io2 volumes

If there is no parameter, it will use the default value.

A configuration example
kind: StorageClass
apiVersion: storage.k8s.io/v1
metadata:
  name: ebs-dynamic
provisioner: ebs.csi.aws.com
volumeBindingMode: WaitForFirstConsumer
reclaimPolicy: Retain
parameters:
  csi.storage.k8s.io/fstype: xfs
  type: io2
  iopsPerGB: "50"
  encrypted: "true"

A Persistent Volume will be created upon a Persistent Volume Claim when creating new volumes.

Persistent Volumes in K2 Cloud support accessModes only with the ReadWriteOnce value for EBS; the link to Kubernetes documentation.

Request example for creating the pod with a volume of more than 4 GiB
apiVersion: v1
kind: PersistentVolumeClaim
metadata:
  name: ebs-dynamic-claim
spec:
  accessModes:
    - ReadWriteOnce
  storageClassName: ebs-dynamic
  resources:
    requests:
      storage: 4Gi

When creating a pod, which uses this request, Kubernetes will automatically create in the cloud the 4 GiB volume with the parameters specified in storage class and will attach it to the pod.

Pod configuration example
apiVersion: v1
kind: Pod
metadata:
  name: app
spec:
  containers:
  - name: app
    image: centos
    command: ["/bin/sh"]
    args: ["-c", "while true; do echo $(date -u) >> /data/out.txt; sleep 5; done"]
    volumeMounts:
    - name: persistent-storage
      mountPath: /data
  volumes:
  - name: persistent-storage
    persistentVolumeClaim:
      claimName: ebs-dynamic-claim

Scenario with snapshots#

To take volume snapshots, you must first create a pod with a disk and Storage Class, as well as Volume Snapshot Class.

Example of Volume Snapshot Class configuration for Kubernetes versions 1.20.9 and 1.18.2
apiVersion: snapshot.storage.k8s.io/v1beta1
kind: VolumeSnapshotClass
metadata:
  name: csi-aws-vsc
driver: ebs.csi.aws.com
deletionPolicy: Delete
parameters:
  csi.storage.k8s.io/snapshotter-secret-name: aws-secret
  csi.storage.k8s.io/snapshotter-secret-namespace: kube-system
Example of Volume Snapshot Class configuration for supported Kubernetes versions.
apiVersion: snapshot.storage.k8s.io/v1
kind: VolumeSnapshotClass
metadata:
  name: csi-aws-vsc
driver: ebs.csi.aws.com
deletionPolicy: Delete
parameters:
  csi.storage.k8s.io/snapshotter-secret-name: aws-secret
  csi.storage.k8s.io/snapshotter-secret-namespace: kube-system

When creating a Volume Snapshot Class using this claim, a VolumeSnapshotClass object will be automatically created. The same data will be used for authorization in the cloud as for the EBS provider. In addition, you will need Volume Snapshot.

Example of Volume Snapshot configuration for Kubernetes versions 1.20.9 and 1.18.2
apiVersion: snapshot.storage.k8s.io/v1beta1
kind: VolumeSnapshot
metadata:
  name: ebs-volume-snapshot-2
  namespace: default
spec:
  volumeSnapshotClassName: csi-aws-vsc
  source:
    persistentVolumeClaimName: ebs-dynamic-claim
Example of Volume Snapshot configuration for supported Kubernetes versions.
apiVersion: snapshot.storage.k8s.io/v1
kind: VolumeSnapshot
metadata:
  name: ebs-volume-snapshot-2
  namespace: default
spec:
  volumeSnapshotClassName: csi-aws-vsc
  source:
    persistentVolumeClaimName: ebs-dynamic-claim

If you use this request to create a Volume Snapshot. In that case, an object of the VolumeSnapshot class and a volume snapshot will be automatically created in the cloud according to the current state of the Persistent Volume Claim in the Kubernetes cluster. Now you can use this Volume Snapshot as a data source (dataSource) for Persistent Volume Claim.

An example of Persistent Volume Claim configuration
apiVersion: v1
kind: PersistentVolumeClaim
metadata:
  name: ebs-restore-claim
spec:
  dataSource:
    name: ebs-volume-snapshot-2
    kind: VolumeSnapshot
    apiGroup: snapshot.storage.k8s.io
  accessModes:
    - ReadWriteOnce
  storageClassName: ebs-dynamic
  resources:
    requests:
      storage: 32Gi
An example of Persistent Volume Claim configuration in the pod configuration
apiVersion: v1
kind: Pod
metadata:
  name: app-restored
spec:
  containers:
  - name: app
    image: centos
    command: ["/bin/sh"]
    args: ["-c", "while true; do echo $(date -u) >> /data/out.txt; sleep 5; done"]
    volumeMounts:
    - name: persistent-storage-restored
      mountPath: /data
  volumes:
  - name: persistent-storage-restored
    persistentVolumeClaim:
      claimName: ebs-restore-claim

Scenario with increasing disk size#

To make it possible to increase the volume size, you must specify the allowVolumeExpansion field with a value of true in the Storage Class <https://kubernetes.io/docs/concepts/storage/storage-classes/> configuration.

The file system volume size can only be changed for the xfs, ext3, ext4 file systems.

An example of a pod configuration with a dynamically created volume of 8 GiB, which can be increased in size
kind: StorageClass
apiVersion: storage.k8s.io/v1
metadata:
  name: ebs-dynamic
provisioner: ebs.csi.aws.com
allowVolumeExpansion: true
parameters:
  csi.storage.k8s.io/fstype: xfs
  type: gp2
---
apiVersion: v1
kind: PersistentVolumeClaim
metadata:
  name: ebs-dynamic-claim
spec:
  accessModes:
    - ReadWriteOnce
  storageClassName: ebs-dynamic
  resources:
    requests:
      storage: 8Gi
---
apiVersion: v1
kind: Pod
metadata:
  name: app
spec:
  containers:
  - name: app
    image: centos
    command: ["/bin/sh"]
    args: ["-c", "while true; do echo $(date -u) >> /data/out.txt; sleep 5; done"]
    volumeMounts:
    - name: persistent-storage
      mountPath: /data
  volumes:
  - name: persistent-storage
    persistentVolumeClaim:
      claimName: ebs-dynamic-claim

To send a request to increase the size of a previously created volume, you must edit the spec.resources.requests.storage field in the Persistent Volume Claim configuration. The new value must be larger than the current volume size and be a multiple of 8 GiB.

The Persistent Volume Claim configuration can be edited with the command:

kubectl edit pvc ebs-dynamic-claim

It takes some time to change the volume size. You can find out the result by querying the current Persistent Volume Claim configuration:

kubectl get pvc ebs-dynamic-claim -o yaml

After the operation is complete, the status.capacity.storage field must contain the new volume size.

Installation of EBS-provider in your Kubernetes Cluster#

You can install the EBS provider separately from the cloud service.

To do this, you need to create a Secret with data for authorizing the user on whose behalf operation with the EBS provider will be performed:

A configuration example for a secret
apiVersion: v1
kind: Secret
metadata:
  name: aws-secret
  namespace: kube-system
stringData:
  key_id: "<AWS_ACCESS_KEY_ID>"
  access_key: "<AWS_SECRET_ACCESS_KEY>"

For correct operation, the user whose data is inserted into the key_id and access_key fields must be assigned a project policy with permissions for the following actions with the ec2 infrastructure service (see for details how to create a policy and add a user to the project):

  • AttachVolume

  • CreateSnapshot

  • CreateVolume

  • DeleteSnapshot

  • DeleteVolume

  • DescribeInstances

  • DescribeSnapshots

  • DescribeVolumes

  • DescribeVolumesModifications

  • DescribeTags

  • ModifyVolume

Note

You can assign a policy to the user EKSCSIPolicy or EKSClusterPolicy — they provide all the necessary permissions. A user with the EKSClusterPolicy policy can also be used to work with ELB and Cluster Autoscaler providers.

After creating a secret, apply the configuration (for version 1.30.2 as an example):

kubectl apply -f https://s3.ru-msk.k2.cloud/kaas/latest/deployment/1.30.2/ebs/ebs.yaml

If the installation is successful (pods with the `` ebs-csi- * ‘’ prefix in the name are launched), K2 Cloud volumes will become available for usage in Kubernetes.

To use snapshots, follow these steps:

  1. Apply the configuration (for version 1.30.2 as an example):

    kubectl create -f https://s3.ru-msk.k2.cloud/kaas/latest/deployment/1.30.2/ebs/crd/snapshot.storage.k8s.io_volumesnapshotclasses.yaml
    kubectl create -f https://s3.ru-msk.k2.cloud/kaas/latest/deployment/1.30.2/ebs/crd/snapshot.storage.k8s.io_volumesnapshotcontents.yaml
    kubectl create -f https://s3.ru-msk.k2.cloud/kaas/latest/deployment/1.30.2/ebs/crd/snapshot.storage.k8s.io_volumesnapshots.yaml
    kubectl create -f https://s3.ru-msk.k2.cloud/kaas/latest/deployment/1.30.2/ebs/snapshot-controller/rbac-snapshot-controller.yaml
    kubectl create -f https://s3.ru-msk.k2.cloud/kaas/latest/deployment/1.30.2/ebs/snapshot-controller/setup-snapshot-controller.yaml
    

If the installation is successful (pod with the prefix snapshot-controller* in the name will be launched), you will be able to create snapshots in K2 Cloud for volumes used as Persistent Volume Claim in Kubernetes.

Docker Registry#

Docker Registry is a scalable server application that stores Docker snapshots and allows you to distribute and use them. If you have selected the Docker Registry service when creating a cluster, then it will be installed on a master node.

To upload images from local computer to Docker Registry, install Docker.

Having installed, run the command and enter your password:

docker login <IP-адрес docker-registry>

Then download images by setting a tag starting with <IP address docker-registry>:5000/. For example, for an existing image quay.io/coreos/example-app:v1.0 a tag will be:

docker tag quay.io/coreos/example-app:v1.0 185.12.31.211:5000/example-app:v1.0
docker push 185.12.31.211:5000/example-app:v1.0

In the future, instead of public IP of the Docker Registry, you can use private IP and vice versa.

Use the regcred credentials configured in the cluster to create the pod from a downloaded image:

A configuration example
apiVersion: v1
kind: Pod
metadata:
  name: example
spec:
  containers:
  - name: example-app
    image: '172.31.0.4:5000/example-app:v1.0'
  imagePullSecrets:
  - name: regcred

ELB Provider#

The ELB Provider allows you to deploy load balancers for a Kubernetes cluster in K2 Cloud. You can create both a network load balancer and an application load balancer to distribute either internet or internal traffic (for details, see official Kubernetes documentation).

The load balancers can be connected to Kubernetes clusters either created using the corresponding cloud service or deployed by you in the cloud infrastructure.

Important

By default, the only available target type (target-type) is instance.

Configuring a Kubernetes cluster to work with a NLB#

Important

If there are multiple subnets, specify the subnet or subnets where the Kubernetes cluster is deployed, in the annotation. Otherwise, arbitrary subnets will be selected when the load balancer is created.

To create a network load balancer in Kubernetes, add the following manifest for the Service object in Kubernetes:

Service configuration example for an internal load balancer
apiVersion: v1
kind: Service
metadata:
  name: my-webserver
  annotations:
    service.beta.kubernetes.io/aws-load-balancer-subnets: subnet-xxxxxxx, subnet-xxxxxxx, subnet-xxxxxxx
spec:
  selector:
      app: web
  ports:
      - protocol: TCP
        port: 80
        targetPort: 80
  type: LoadBalancer

or:

Service configuration example for an internet-facing load balancer
apiVersion: v1
kind: Service
metadata:
  name: my-webserver
  annotations:
    service.beta.kubernetes.io/aws-load-balancer-scheme: "internet-facing"
    service.beta.kubernetes.io/aws-load-balancer-subnets: subnet-xxxxxxx, subnet-xxxxxxx, subnet-xxxxxxx
spec:
  selector:
      app: web
  ports:
      - protocol: TCP
        port: 80
        targetPort: 80
  type: LoadBalancer

Important

When a load balancer is created, an inbound rule for the load balancer port is added to the security group that was automatically created with the Kubernetes cluster. This rule allows TCP traffic from any IP addresses. To prevent this rule from being added, the Service manifest should include the following annotation: service.beta.kubernetes.io/aws-load-balancer-manage-backend-security-group-rules: "false".

For the load balancer to know where to route traffic, create a deployment in Kubernetes. The label specified in the deployment should be the same as in the load balancer selector (web in this example). If you do not create a target deployment for the load balancer, the service in Kubernetes and thus the cloud load balancer will not be created.

A Deployment configuration example
apiVersion: apps/v1
kind: Deployment
metadata:
   name: webserver
   labels:
     app: web
spec:
   selector:
     matchLabels:
       app: web
   replicas: 2
   template:
     metadata:
       labels:
         app: web
     spec:
       containers:
         - name: webserver
           image: nginx:latest
           ports:
           - containerPort: 80

Configuring a Kubernetes cluster to work with an ALB#

Note

If your Kubernetes cluster was created before 27.05.2025, follow the update instruction to ensure that your ELB provider supports an application load balancer.

To use the ALB, the Kubernetes cluster configuration should have some specifics, as follows:

  • DefaultBackend should be specified in the Ingress controller description, since ALBs in K2 Cloud support only the forward request as the default action;

  • to balance HTTPS traffic, the annotation for Ingress should include alb.ingress.kubernetes.io/certificate-arn for certificates in IAM, otherwise the ALB will not be created.

Important

If there are multiple subnets, specify the subnet or subnets where the Kubernetes cluster is deployed (see the annotation example in Configuring a Kubernetes cluster to work with a NLB), in the annotation for Service.

To create an application load balancer, add the following manifest in Kubernetes:

A manifest example with a test application
---
apiVersion: v1
kind: Namespace
metadata:
  name: game-2048
---
apiVersion: apps/v1
kind: Deployment
metadata:
  namespace: game-2048
  name: deployment-2048
spec:
  selector:
    matchLabels:
      app.kubernetes.io/name: app-2048
  replicas: 5
  template:
    metadata:
      labels:
        app.kubernetes.io/name: app-2048
    spec:
      containers:
      - image: public.ecr.aws/l6m2t8p7/docker-2048:latest
        imagePullPolicy: Always
        name: app-2048
        ports:
        - containerPort: 80
---
apiVersion: v1
kind: Service
metadata:
  namespace: game-2048
  name: service-2048
spec:
  ports:
    - port: 80
      targetPort: 80
      protocol: TCP
  type: NodePort
  selector:
    app.kubernetes.io/name: app-2048
---
apiVersion: networking.k8s.io/v1
kind: Ingress
metadata:
  namespace: game-2048
  name: ingress-2048
  annotations:
    alb.ingress.kubernetes.io/certificate-arn: arn:c2:iam::randomuuid:server-certificate/test
    alb.ingress.kubernetes.io/scheme: internet-facing
    alb.ingress.kubernetes.io/target-type: instance
    alb.ingress.kubernetes.io/listen-ports: '[{"HTTPS": 443}]'
    alb.ingress.kubernetes.io/subnets: subnet-xxxxxxx,subnet-xxxxxxx,subnet-xxxxxx
  labels:
    app.kubernetes.io/name: app-2048
spec:
  ingressClassName: alb
  defaultBackend:
    service:
      name: service-2048
      port:
        number: 80

Important

When an ALB is created, a separate security group is also created, where an inbound rule is added to allow TCP traffic to the load balancer port from any IP address (0.0.0.0). The rule is ported to the security group that was automatically created along with the Kubernetes cluster. This rule is not deleted after the balancer deletion and can be reused when creating a new balancer for the same Kubernetes cluster.

Installing the EBS provider in your Kubernetes Cluster#

If you deployed a Kubernetes cluster in K2 Cloud yourself, you can also use a cloud load balancer to distribute traffic among its pods. To install ELB Provider in your Kubernetes cluster, follow these steps (using Kubernetes cluster 1.30.2 as an example):

  1. Add a user to the project with permissions for all actions with the ec2 infrastructure service and the elb load balancing service. You can assign the user your own policy with the necessary permissions, or a predefined policy EKSNLBPolicy or EKSClusterPolicy. A user with the EKSClusterPolicy policy can also be used to work with EBS and Cluster Autoscaler providers.

  2. To the security group assigned to the cluster nodes in K2 Cloud, add a tag with kubernetes.io/cluster/<cluster name> key and an empty value.

  3. On each node in the cluster (and those to be added in the future), install providerId using the command:

    kubectl patch node <nodename> -p '{"spec": {"providerID": "cloud/<instance-id>"}}'
    
  4. Apply Deployment configuration to the certificate manager:

    kubectl apply -f https://s3.ru-msk.k2.cloud/kaas/latest/deployment/1.30.2/nlb/cert-manager.yaml
    

    Important

    Wait for 120 seconds for the certificate manager to complete initialization before taking any further actions.

  5. Download Deployment configuration for NLB secret:

    https://s3.k2.cloud/kaas/latest/deployment/1.30.2/nlb/nlb-secret.yaml

    Add the credentials of the previously created user to it, and apply the configuration using the command:

    kubectl apply -f nlb-secret.yaml
    
  6. For Deployment objects, download the following configurations:

    Note

    In the deployment_patch.yaml file, you may need to replace endpoints and cluster-name with the current ones. For example, as endpoints for ec2 and elb in the ru-spb region, you should specify https://api.ru-spb.k2.cloud:443 and https://elb.ru-spb.k2.cloud:443, respectively. For the ru-msk region, endpoints may be left unchanged.

    To apply the configurations, run the command:

    kubectl apply -k <directory>
    

    where directory is the directory where the files were uploaded.

A successful installation will start pods with aws-load-balancer-* and cert-manager-* name prefixes, whereafter a K2 Cloud load balancer can be used with the Kubernetes cluster.

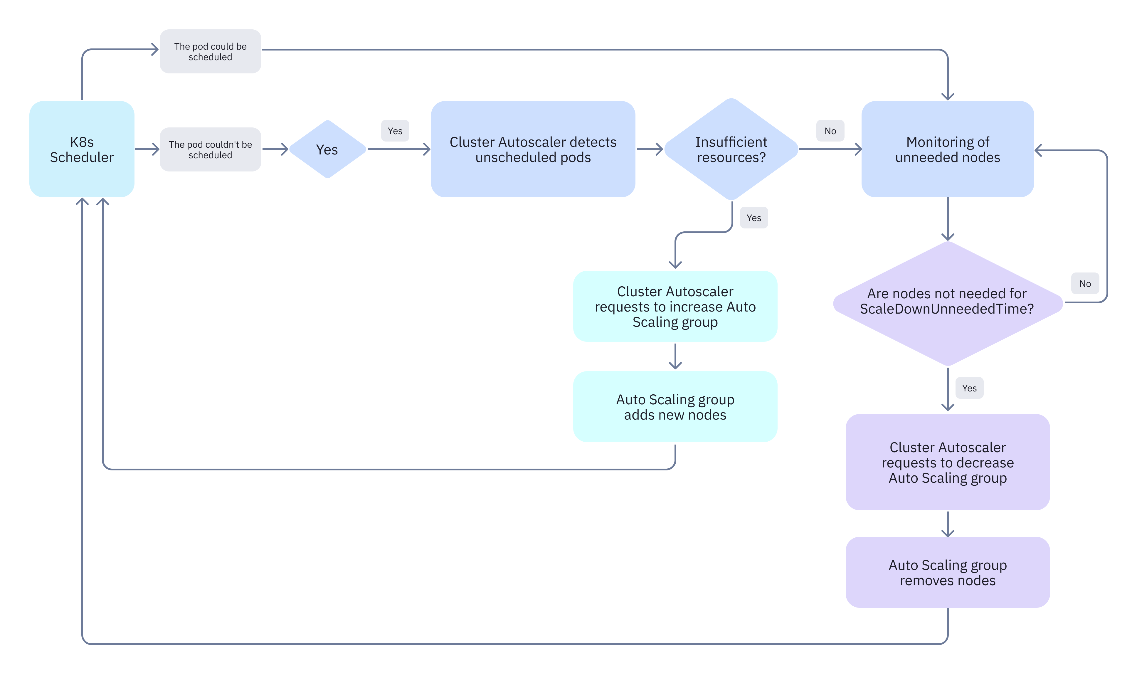
Cluster Autoscaler#

The Cluster Autoscaler service allows you to manage the number of workers in node groups in a Kubernetes cluster in K2 Cloud. The service adds or removes workers to/from node groups when resources are scarce or excessive, respectively, but does it within minimum and maximum worker quantity thresholds set for a node group.

../../_images/k8s-CA-logic.png

How Cluster Autoscaler works#

Cluster Autoscaler can be connected to Kubernetes clusters either created using the corresponding cloud service or deployed by you in the cloud infrastructure.

Key features:

  • integration with Auto Scaling groups;

  • cost optimization thanks to removing no-longer-used workers;

  • support for Pod Disruption Budgets (PDB) and graceful shutdown;

  • ability to handle workers marked for deletion (cordon and drain workers).

Configuring an EKS-cluster to work with Cluster Autoscaler#

To use Cluster Autoscaler in an EKS cluster, enable it when creating the cluster and specify any user with EKSClusterAutoscalerPolicy or EKSClusterPolicy. Such user must not be assigned any other policies.

Once enabled, Cluster Autoscaler will be enabled by default for all node groups in the cluster.

Environment variables for deployment#

Variable

Default value

Description

scan-interval

10s

Cluster health check frequency

scale-down-delay-after-add

10m

Delay before decreasing the number of workers after they were added

scale-down-unneeded-time

10m

Waiting time before removing a unneeded worker

scale-down-utilization-threshold

0.5

Utilization threshold for a worker to be removed

max-node-provision-time

15m

Maximum waiting time for a new worker to become ready

balance-similar-node-groups

false

Node balancing between groups

You can apply these settings to an existing cluster with Cluster Autoscaler by editing the cluster-autoscaler deployment configuration section:

kubectl edit deployment/cluster-autoscaler -n kube-system

or by running the respective command kubectl patch deployment. For example, to set the new parameter scan-interval=2s, run:

kubectl patch deployment cluster-autoscaler -n kube-system --type='json' -p='[{"op": "replace", "path": "/spec/template/spec/containers/0/command", "value": ["./cluster-autoscaler", "--cloud-provider=aws", "--skip-nodes-with-local-storage=false", "--scan-interval=20s", "--expander=least-waste", "--node-group-auto-discovery=asg:tag=k8s.io/cluster-autoscaler/k8stest01=owned", "--v=5", "--cloud-config=config/cloud.conf"]}]'

Accordingly, in your self-hosted Kubernetes cluster, the required parameters can also be specified in the deployment configuration file cluster-autoscaler/deployment.yaml.

Installing Cluster Autoscaler in your Kubernetes cluster#

If you have deployed a Kubernetes cluster in K2 Cloud by yourself, you can also use Cluster Autoscaler to manage the number of workers in the cluster. To install Cluster Autoscaler in your Kubernetes cluster, follow these steps (using Kubernetes cluster 1.30.2 as an example):

  1. Add a user to the project with permissions for the following actions:

    Required permissions#

    Service

    Permission

    autoscaling

    DescribeAutoScalingGroups

    autoscaling

    DescribeAutoScalingInstances

    autoscaling

    DescribeLaunchConfigurations

    autoscaling

    DescribeScalingActivities

    autoscaling

    DescribeTags

    autoscaling

    SetDesiredCapacity

    autoscaling

    DetachInstances

    ec2

    DescribeImages

    ec2

    DescribeInstanceTypes

    ec2

    DescribeLaunchTemplateVersions

    ec2

    GetInstanceTypesFromInstanceRequirements

    ec2

    TerminateInstances

    eks

    DescribeNodegroup

    You can assign a policy to the user EKSClusterAutoscalerPolicy or EKSClusterPolicy — they provide all the necessary permissions. A user with the EKSClusterPolicy policy can also be used to work with EBS and NLB providers.

  2. For Deployment objects, download the following configurations:

  3. Specify the above user details in secret.yaml.

  4. Apply the manifest using the command:

    kubectl apply -k <path to the folder with kustomization.yaml>
    

    If you are now in the folder with kustomization.yaml, just run:

    kubectl apply -k .
    

Example#

To illustrate how Cluster Autoscaler works, let’s create an EKS cluster with a node group and a simple webserver application (the node group must be created separately, for example, in the web interface). After creating the application, you can view how the number of workers automatically increases depending on the node group parameters. You can experiment with the Minimum capacity, Maximum capacity, and Desired capacity parameters, as well as with the number of application replicas (replicas).

Note

The user user-eks-autoscaler must be created beforehand and assigned the EKSClusterAutoscalerPolicy or EKSClusterPolicy policy.

Creating a non-high-availability EKS cluster with Cluster Autoscaler using Kubernetes v.1.33.1
open

import boto3
import os

def main():
    session = boto3.Session(
        aws_access_key_id=os.getenv("AWS_ACCESS_KEY_ID"),
        aws_secret_access_key=os.getenv("AWS_SECRET_ACCESS_KEY"),
        region_name=""
    )

    eks_client = session.client(
        'eks',
        endpoint_url=os.getenv("EKS_URL"),
        verify=False,
    )

    legacy_parameters = {
        "masterConfig": {
            "highAvailability": False,
            "mastersInstanceType": "m5.large",
            "mastersVolumeType": "gp2",
            "mastersVolumeSize": 64,
            "masterPublicIp": "<your-master-IP>",
        },
        "ingressConfig": {
            "ingressRequired": False,
        },
        "dockerRegistryConfig": {
            "dockerRegistryRequired": False,
        },
        "clusterAutoscalerConfig": {
            "clusterAutoscalerRequired": True,
            "clusterAutoscalerUser": "user-eks-autoscaler"
        }
    }
    resourcesVpcConfig={
        "securityGroupIds": ["sg-xxxxxxxx"],
        "subnetIds": ["subnet-xxxxxxxx"],
    }
    kubernetesNetworkConfig={
        "ipFamily": "ipv4",
    }

    request = {
        "name": "k8s02-api-test",
        "version": "1.33.1",
        "remoteAccessConfig": {"ec2SshKey": "<YOUR-SSH-KEY>"},
        "resourcesVpcConfig": resourcesVpcConfig,
        "kubernetesNetworkConfig": kubernetesNetworkConfig,
        "legacyClusterParams": legacy_parameters,
    }

    clusters = eks_client.create_cluster(**request)

    print(clusters)

if __name__ == '__main__':
    main()
Creating a simple webserver application in the EKS cluster to test Cluster Autoscaler
open

apiVersion: apps/v1
kind: Deployment
metadata:
  name: webserver
  labels:
    app: web
spec:
  selector:
    matchLabels:
      app: web
  replicas: 6
  template:
    metadata:
      labels:
        app: web
    spec:
      containers:
        - name: webserver
          image: nginx:latest
          ports:
            - containerPort: 80
          resources:
            limits:
              cpu: "400m"
            requests:
              cpu: "200m"

Cluster Autoscaler FAQ#

This section contains recommendations on how to work with Cluster Autoscaler, as well as answers to frequently asked questions.

  1. How to view autoscaling events?

    kubectl get events --field-selector involvedObject.kind=ClusterAutoscaler
    
  2. How to view logs with filtering?

    kubectl logs deployment/cluster-autoscaler -n kube-system | grep -E "Scale (up|down)"
    
  3. What are the best practices for using Cluster Autoscaler?

    • Resource request. Explicitly specify requests for CPU and memory resources for all pods.

    • PodDisruptionBudget. Set a pod disruption budget for critical applications.

    • Headroom. Provide for a resource buffer (10-20%) for unexpected loads.

    • Different node groups. Use separate groups for different workload types.

    • Graceful shutdown. Ensure that applications handle SIGTERM correctly.

    • Testing. Test scaling scenarios in the staging environment.

  4. How to cure scaling issues?

    Enable detailed logs:

    kubectl logs deployment/cluster-autoscaler -n kube-system -v=4
    
  5. How to prevent too frequent scaling?

    • Increase scale-down-delay-after-add to 20-30 minutes;

    • Increase scale-down-unneeded-time to 15-20 minutes;

    • Increase scan-interval to 30 seconds.

  6. Why doesn’t Cluster Autoscaler remove unneeded workers?

    Possible causes:

    • there are pods with safe-to-evict: false on the worker;

    • the pod does not have resource requests;

    • removing results in PodDisruptionBudget breach;

    • the worker contains kube-system pods without annotation.

  7. How does Cluster Autoscaler work?

    Cluster Autoscaler operates using the collected information about available resources on workers, as well as the information about pod resource requests. If workers lack resources for the pod to be created, then Cluster Autoscaler will create a new worker within the available Auto Scaling group limit.

  8. What will happen if Cluster Autoscaler fails to add workers?

    Cluster Autoscaler will repeatedly attempt to add workers at regular intervals. Check the resource quotas for your cloud account.

  9. Can I use Cluster Autoscaler functionality in self-hosted Kubernetes clusters?

    Yes, you can (for details, see).

  10. Can Cluster Autoscaler work with different instance types in the same Auto Scaling group?

    No, it can’t. Auto Scaling group must contain instances of the same type only.

  11. What metric(s) does Cluster Autoscaler monitor?

    Cluster Autoscaler monitors utilization metrics for CPU, memory, and other resources provided by Kubernetes.

  12. How to use Cluster Autoscaler with KEDA?

    KEDA can scale Deployment objects based on various triggers. If the demand for KEDA-created resources changes, Cluster Autoscaler will scale the cluster accordingly. To make it happen, make sure that KEDA is configured to request the necessary resources.

  13. How can I prevent Cluster Autoscaler from removing workers running critical applications?

    Use PodDisruptionBudget to protect critical applications from force removal.

Kubernetes Dashboard#

Kubernetes Dashboard is a web-based Kubernetes user interface. The dashboard can be used to deploy containerized applications in a Kubernetes cluster, eliminate faults in containerized application, and manage cluster resources. The dashboard can be used to get visibility of the applications running in your cluster and to create or modify certain Kubernetes resources. For example, you can scale a deployment, apply the latest update, restart a module, or deploy new applications.

By default, your Kubernetes cluster already has Kubernetes Dashboard service running. To access it, do the following:

  1. Set up kubectl according to the instructions.

  2. Then copy and paste the http://localhost:8001/api/v1/namespaces/kubernetes-dashboard/services/https:kubernetes-dashboard:/proxy/# to a browser.

  3. Get a token for authorization in cloud. For information about the token to access the Kubernetes Dashboard, go to the Kubernetes Clusters section in the Information tab.

    If you have limited or no access to K2 Cloud, you can also get a token using the command:

    kubectl -n kubernetes-dashboard get secret $(kubectl -n kubernetes-dashboard get sa/admin-user -o jsonpath="{.secrets[0].name}") -o go-template="{{.data.token | base64decode}}"